学校主页|联系我们|管理入口
 
站内搜索:
1 2 3 4
教学管理 当前位置: 网站首页 >> 教学科研 >> 教学管理 >> 正文

化工学子在2024年四川省大学生环保科普创意大赛喜获佳绩

作者:陈晓 来源:化工学院 发表于:2024-12-10 09:39:40 文章点击数:[]

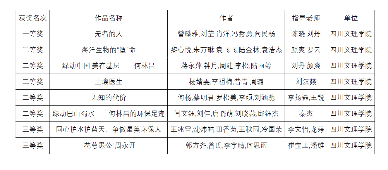
近日,四川省大学生环保科普创意大赛总决赛在西华师范大学成功举行,共有来自川渝两地30余所高校的87项作品进入决赛,学院参赛队伍获一等奖1项和二等奖5项,三等奖2项。

本次大赛以“全面推进美丽中国建设”为主题,由中国环境科学学会指导,四川省教育厅主办,西华师范大学、四川省环境科学学会、重庆市环境科学学会、成都大熊猫繁育研究基地联合承办,旨在践行“绿水青山就是金山银山”理念,强化环境教育与科普工作,普及生态环境科学知识、繁荣生态环境科普作品创作,引领社会公众践行生态环境时尚新生活。学院学子通过参加本次大赛锻炼了自身的创新思维和实践能力,不仅锻炼了自身的创新思维和实践能力,还更加深入地了解了环保科普知识,提升了环保意识。

学院长期以来高度重视环保科普事业的发展,引导学生用实际行动践行环保理念,助力推动环保科普知识的普及和应用,为构建绿色、和谐、美丽的生态环境贡献力量。

 

撰稿:陈晓

审稿:向文军

20241210

版权所有 @ 2020 77779193永利(集团)官方网站 - Ultra Platform | 地址:四川省达州市达川区南滨路三段406号 | ICP备案号:蜀ICP备06020089号-1 、网警备案号:51170003000124